優質的服務流程
· quality of service processes ·

需求溝通傾聽客戶需求,了解用戶使用環境和現場工況
方案設計根據現場實際工況,針對性出具解決方案
合同簽訂技術和商務規范確認,簽訂合作協議
產品制作選擇最優質的元器件,嚴格按照技術協議
調試安裝現場規范安裝,靜態動態調試,分析儀運行
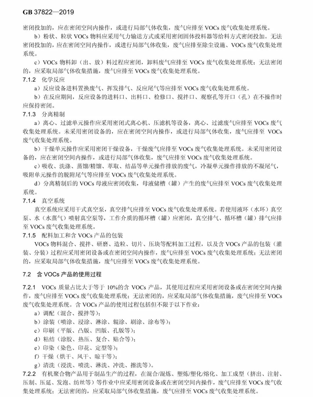
售后服務后續維護,持續跟進,終身維修

全國熱線
銷售熱線
公司地址山東濟南市槐蔭區太平河南路1567號均和云谷濟南匯(hui)智港6號樓
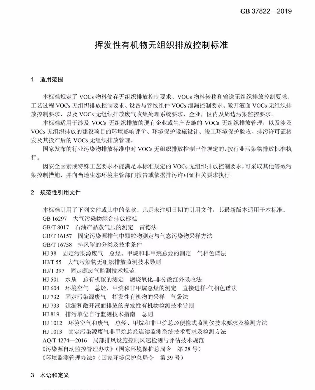
日前,環(huan)境(jing)部(bu)發布了《揮發性有機物無組(zu)織排放(fang)控制標準》(GB 37822—2019)。
標(biao)準(zhun)中的揮(hui)(hui)發(fa)性(xing)有(you)機(ji)物(wu)(VOCs)是指參與大氣光化學反應的有(you)機(ji)化合物(wu)、或者根(gen)據(ju)有(you)關規定(ding)確定(ding)的有(you)機(ji)化合物(wu)。在表征(zheng)VOCs排放情況時,根(gen)據(ju)行業特征(zheng)和環(huan)境管理(li)要求,可采用總(zong)揮(hui)(hui)發(fa)性(xing)有(you)機(ji)物(wu)(TVOCs)、非甲(jia)烷總(zong)烴(NMHC)作為污(wu)染物(wu)控制標(biao)準(zhun)。
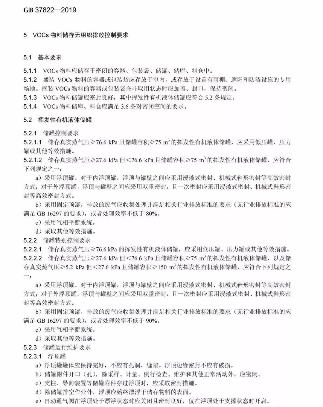
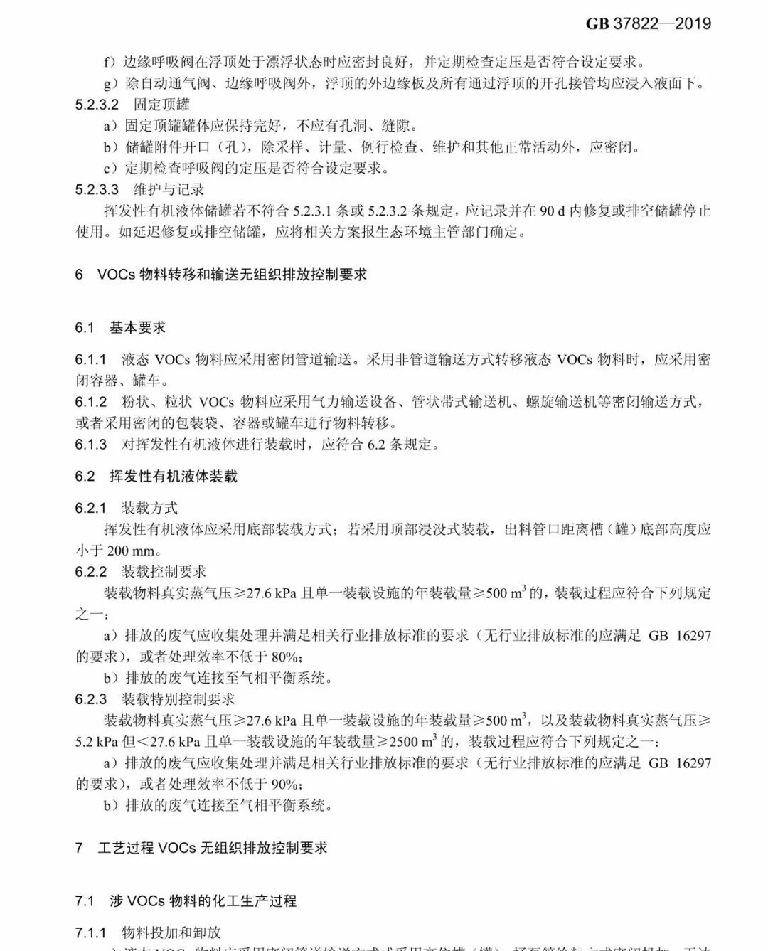
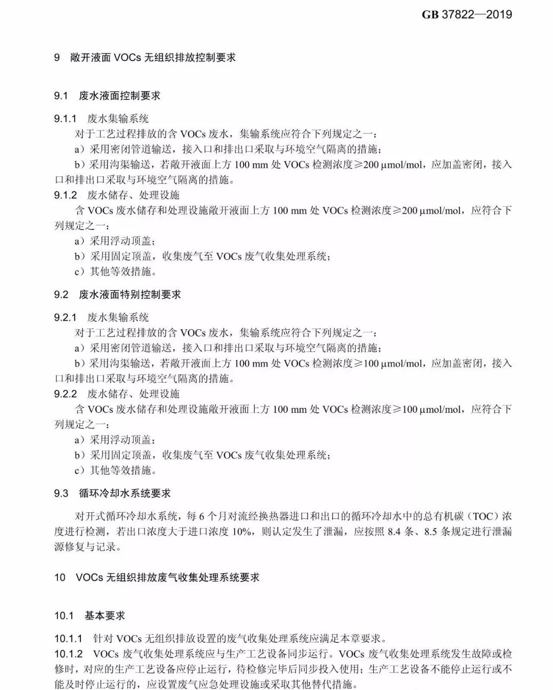
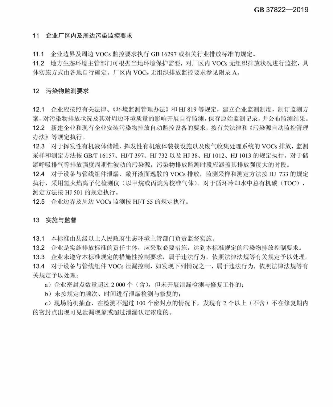
標準規定了(le) VOCs物(wu)料儲存無(wu)(wu)(wu)組(zu)織(zhi)排(pai)(pai)(pai)放(fang)(fang)控(kong)制(zhi)要(yao)求(qiu)、VOCs物(wu)料轉(zhuan)移(yi)和輸送(song)無(wu)(wu)(wu)組(zu)織(zhi)排(pai)(pai)(pai)放(fang)(fang)控(kong)制(zhi)要(yao)求(qiu)、工藝過程 VOCs無(wu)(wu)(wu)組(zu)織(zhi)排(pai)(pai)(pai)放(fang)(fang)控(kong)制(zhi)要(yao)求(qiu)、設備與管線(xian)組(zu)件 VOCs泄漏控(kong)制(zhi)要(yao)求(qiu)、敞(chang)開液面 VOCs無(wu)(wu)(wu)組(zu)織(zhi)排(pai)(pai)(pai)放(fang)(fang)控(kong)制(zhi)要(yao)求(qiu),以及(ji) VOCs無(wu)(wu)(wu)組(zu)織(zhi)排(pai)(pai)(pai)放(fang)(fang)廢(fei)氣收(shou)集處理系(xi)統要(yao)求(qiu)、企業(ye)廠區(qu)內(nei)及(ji)周(zhou)邊(bian)污染監(jian)控(kong)要(yao)求(qiu)。
根據標(biao)準要求(qiu),廠界(jie)及(ji)周(zhou)邊VOCs監控要求(qiu)執行GB16297或(huo)相關行業標(biao)準,地方環(huan)保局可(ke)以實施(shi)適合當地環(huan)境保護(hu)需(xu)要的方案。

揮發性有機物(wu)無組織排放控(kong)制標準
Standard for fugitive emission of volatile organic compounds
( GB 37822—2019 2019-07-01實施)
為(wei)貫(guan)徹《中華(hua)人(ren)民共和(he)(he)國(guo)(guo)環境(jing)保護(hu)法》《中華(hua)人(ren)民共和(he)(he)國(guo)(guo)大氣污染防治(zhi)(zhi)法》,防治(zhi)(zhi)環境(jing)污染,改善環境(jing)質量,加強對 VOCs 無(wu)(wu)(wu)(wu)組(zu)(zu)織(zhi)(zhi)(zhi)排(pai)放(fang)(fang)的(de)控制(zhi)(zhi)(zhi)和(he)(he)管(guan)理,制(zhi)(zhi)(zhi)定本標準。本標準規定了 VOCs 物料(liao)儲存無(wu)(wu)(wu)(wu)組(zu)(zu)織(zhi)(zhi)(zhi)排(pai)放(fang)(fang)控制(zhi)(zhi)(zhi)要(yao)求(qiu)(qiu)(qiu)、VOCs 物料(liao)轉移和(he)(he)輸送(song)無(wu)(wu)(wu)(wu)組(zu)(zu)織(zhi)(zhi)(zhi)排(pai)放(fang)(fang)控制(zhi)(zhi)(zhi)要(yao)求(qiu)(qiu)(qiu)、工藝過程 VOCs 無(wu)(wu)(wu)(wu)組(zu)(zu)織(zhi)(zhi)(zhi)排(pai)放(fang)(fang)控制(zhi)(zhi)(zhi)要(yao)求(qiu)(qiu)(qiu)、設備與管(guan)線組(zu)(zu)件 VOCs 泄漏控制(zhi)(zhi)(zhi)要(yao)求(qiu)(qiu)(qiu)、敞(chang)開液面 VOCs 無(wu)(wu)(wu)(wu)組(zu)(zu)織(zhi)(zhi)(zhi)排(pai)放(fang)(fang)控制(zhi)(zhi)(zhi)要(yao)求(qiu)(qiu)(qiu),以及(ji)(ji) VOCs 無(wu)(wu)(wu)(wu)組(zu)(zu)織(zhi)(zhi)(zhi)排(pai)放(fang)(fang)廢氣收集處(chu)理系(xi)統要(yao)求(qiu)(qiu)(qiu)、企業廠區(qu)內(nei)及(ji)(ji)周邊污染監控要(yao)求(qiu)(qiu)(qiu)。本標準為(wei)首次發布。















山(shan)東(dong)新澤儀器(qi)有限公司專注(zhu)cems煙氣在線監測系統、voc在線監測設備、氨逃逸分析儀、過程氣體分析系統、氣體分析儀等產(chan)品(pin)。 新澤(ze)儀(yi)(yi)器(qi)在成立(li)之初(chu)就(jiu)以客(ke)戶體(ti)驗(yan)為中心,始(shi)終(zhong)以產(chan)品(pin)質量為發展的(de)基石,致力于打造氣體(ti)分析(xi)儀(yi)(yi)行(xing)業的(de)一(yi)線品(pin)牌。山東新澤(ze)儀(yi)(yi)器(qi)有限公(gong)司將始(shi)終(zhong)以的(de)技術與(yu)管理、真誠的(de)服務和(he)求(qiu)精務實的(de)工作作風,在開拓(tuo)進(jin)取(qu)的(de)道路(lu)上不(bu)斷奮進(jin)。lm


需求溝通傾聽客戶需求,了解用戶使用環境和現場工況
方案設計根據現場實際工況,針對性出具解決方案
合同簽訂技術和商務規范確認,簽訂合作協議
產品制作選擇最優質的元器件,嚴格按照技術協議
調試安裝現場規范安裝,靜態動態調試,分析儀運行
售后服務后續維護,持續跟進,終身維修