優質的服務流程
· quality of service processes ·

需求溝通傾聽客戶需求,了解用戶使用環境和現場工況
方案設計根據現場實際工況,針對性出具解決方案
合同簽訂技術和商務規范確認,簽訂合作協議
產品制作選擇最優質的元器件,嚴格按照技術協議
調試安裝現場規范安裝,靜態動態調試,分析儀運行
售后服務后續維護,持續跟進,終身維修

全國熱線
銷售熱線
公司地址山東濟南市槐蔭(yin)區太(tai)平(ping)河南路1567號均(jun)和云谷(gu)濟南匯智(zhi)港6號樓(lou)
內蒙(meng)古(gu)大唐國際(ji)克(ke)什克(ke)騰某(mou)公司(si)動力中心脫(tuo)硫(liu)系統采(cai)用氨法脫(tuo)硫(liu),針對氨法脫(tuo)硫(liu)運(yun)(yun)行參數及現場(chang)存在(zai)的缺陷(xian),提出合理的解(jie)決措(cuo)施(shi),有效降低(di)了氨逃逸,降低(di)了漿液(ye)對吸收塔、煙(yan)道的腐蝕,減少了“硫(liu)銨(an)雨(yu)”對周(zhou)圍設備(bei)的腐蝕,保(bao)證了脫(tuo)硫(liu)系統的穩定運(yun)(yun)行。
1工藝(yi)原理
氨脫硫(liu)技(ji)術是基于NH3和SO2在水(shui)溶液中的反應(ying)。煙氣(qi)脫硫(liu)塔吸(xi)收(shou)段(duan)中的NH3吸(xi)收(shou)鍋爐煙氣(qi)中的SO2,得到亞硫(liu)酸(suan)銨(an)(an)或亞硫(liu)酸(suan)氫(qing)銨(an)(an)水(shui)溶液。如反應(ying)方程式①,在脫硫(liu)塔的氧(yang)化段(duan),將壓縮空氣(qi)吹入(ru)氧(yang)化段(duan),亞硫(liu)酸(suan)銨(an)(an)發生氧(yang)化反應(ying)生成硫(liu)酸(suan)銨(an)(an)溶液,參見方程式②。

在(zai)脫(tuo)硫塔(ta)的濃縮段(duan),利(li)用高溫(wen)煙道氣的熱量將硫酸(suan)銨(an)溶液進行濃縮,得到含固量為(wei)10%至(zhi)20%的硫酸(suan)銨(an)漿液。漿液排(pai)至(zhi)循環(huan)槽(cao)內,并(bing)通過旋流器(qi)進行分(fen)離、離心機(ji)進行脫(tuo)水,然(ran)后干燥、包裝,最終獲得硫銨(an)產(chan)品。
2工藝(yi)流程簡(jian)述
脫硫(liu)系統(tong)由(you)兩(liang)級(ji)循(xun)環(huan)(huan)(huan)(huan)組成,一級(ji)循(xun)環(huan)(huan)(huan)(huan)是在氧(yang)化段(duan)和吸收段(duan)進(jin)行的(de)循(xun)環(huan)(huan)(huan)(huan),二(er)級(ji)循(xun)環(huan)(huan)(huan)(huan)是在循(xun)環(huan)(huan)(huan)(huan)槽與濃縮段(duan)進(jin)行的(de)循(xun)環(huan)(huan)(huan)(huan)。
煙(yan)氣(qi)(qi)(qi)通過原煙(yan)道進入濃縮段,與(yu)二級(ji)循(xun)環(huan)進行換熱,煙(yan)氣(qi)(qi)(qi)降(jiang)(jiang)溫(wen)至60℃左右(二氧化硫最佳吸收溫(wen)度)進入吸收段,煙(yan)氣(qi)(qi)(qi)降(jiang)(jiang)溫(wen)的同時二級(ji)循(xun)環(huan)漿液(ye)(ye)利(li)用高溫(wen)煙(yan)氣(qi)(qi)(qi)的熱量(liang)將硫銨溶液(ye)(ye)濃縮、結(jie)晶、出料。
煙氣進(jin)入吸收(shou)段(duan)與氨的(de)復(fu)雜水溶(rong)(rong)液(ye)進(jin)行(xing)吸收(shou)反(fan)應(ying),脫去煙氣中的(de)二氧(yang)化(hua)硫(liu),得到(dao)(dao)合格(ge)煙氣通過除霧器(qi)后排放至大氣。吸收(shou)反(fan)應(ying)得到(dao)(dao)的(de)亞硫(liu)銨溶(rong)(rong)液(ye)回流至氧(yang)化(hua)段(duan)進(jin)行(xing)氧(yang)化(hua)反(fan)應(ying),得到(dao)(dao)硫(liu)酸銨溶(rong)(rong)液(ye)。
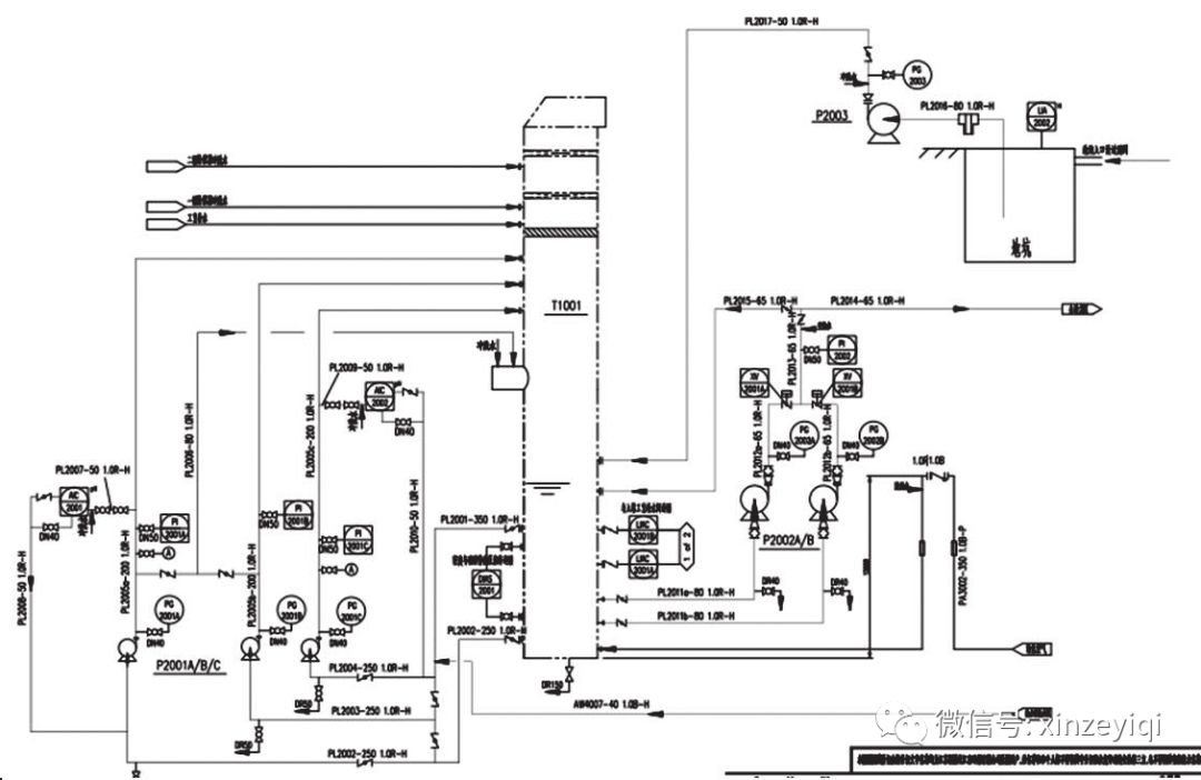
氧化(hua)段的(de)硫酸(suan)銨(an)漿液(ye)(ye)可通過(guo)一級泵C的(de)稀硫銨(an)副線補充至濃(nong)縮段,為濃(nong)縮段不(bu)斷提供(gong)漿液(ye)(ye),氧化(hua)段可通過(guo)補水來維持稀釋漿液(ye)(ye)的(de)液(ye)(ye)位,已(yi)到達(da)總體(ti)可持續運行的(de)效果,氨法(fa)脫硫系統見下圖(tu)。

氨法脫硫系統
2.1煙氣系統
來自鍋爐引(yin)風(feng)機的煙(yan)氣(qi)通過原煙(yan)氣(qi)風(feng)門進入(ru)多功能煙(yan)氣(qi)脫(tuo)硫塔(ta)(ta)濃(nong)縮段,蒸發濃(nong)硫酸(suan)銨(an)溶(rong)液,進入(ru)吸收(shou)段,與吸收(shou)液反應,其中大(da)部分的二氧(yang)化(hua)硫被吸收(shou)。同時(shi)脫(tuo)硫塔(ta)(ta)也脫(tuo)除其他酸(suan)性氣(qi)體(氯化(hua)氫、氟(fu)化(hua)氫)。凈煙(yan)氣(qi)經除霧器除霧后(霧滴(di)濃(nong)度(du)小(xiao)于75mg/Nm3)排放(fang)至煙(yan)囪(cong)。
2.2吸(xi)收系統
煙氣和吸(xi)(xi)(xi)收(shou)液(ye)在脫硫(liu)(liu)塔(ta)中(zhong)混合并(bing)發生(sheng)吸(xi)(xi)(xi)收(shou)反(fan)應。吸(xi)(xi)(xi)收(shou)液(ye)流入脫硫(liu)(liu)塔(ta)底(di)部的(de)(de)氧化段(duan),并(bing)被氧化風(feng)機送來(lai)的(de)(de)空氣強(qiang)制(zhi)氧化。氧化后的(de)(de)吸(xi)(xi)(xi)收(shou)液(ye)加氨后繼續參與吸(xi)(xi)(xi)收(shou)反(fan)應,形(xing)成硫(liu)(liu)酸(suan)銨溶液(ye),剩(sheng)余部分返回(hui)循環(huan)槽(cao),經二級循環(huan)泵送至脫硫(liu)(liu)塔(ta)濃縮段(duan)進行(xing)濃縮,形(xing)成晶體含量為10%~15%的(de)(de)硫(liu)(liu)酸(suan)銨漿(jiang)液(ye)。硫(liu)(liu)酸(suan)銨漿(jiang)液(ye)返回(hui)到循環(huan)槽(cao)。硫(liu)(liu)化銨排(pai)放泵排(pai)入至后處理系(xi)統。
2.3氧(yang)化空氣系統
室溫(wen)空氣(qi)經過濾(lv)后由(you)氧(yang)化風機升壓至0.1~0.3MPa,經氧(yang)化風管進入脫硫塔氧(yang)化區(qu)。
2.4吸收(shou)供給(gei)系統
15%~25%的氨水通過計(ji)量(liang)后進入氨水槽(cao)臨(lin)時存儲,由氨水泵從氨水槽(cao)內(nei)抽出,經調節閥(fa)組(zu)分別送(song)至脫(tuo)硫塔各加氨點與吸收液混合以保證脫(tuo)硫效率。
2.5工(gong)藝水系統(tong)
工(gong)藝水(shui)共(gong)有(you)三(san)路(lu),一(yi)(yi)路(lu)為(wei)化工(gong)區凈(jing)循環工(gong)業(ye)廢水(shui)做為(wei)主路(lu),一(yi)(yi)路(lu)為(wei)循環水(shui),另一(yi)(yi)路(lu)為(wei)生(sheng)產(chan)水(shui)(做備用)經計量后進入工(gong)藝水(shui)槽儲存,工(gong)藝水(shui)槽中的工(gong)藝水(shui)經工(gong)藝水(shui)泵輸送至各用水(shui)點,包括塔頂補(bu)水(shui)、除霧器(qi)沖(chong)(chong)洗(xi)水(shui)、各泵進口沖(chong)(chong)洗(xi)水(shui)、離(li)心(xin)機沖(chong)(chong)洗(xi)水(shui)等(deng)。
2.6旋流分離系統
從脫硫塔的濃(nong)縮(suo)段將達到一定濃(nong)度(10%~15%)的硫銨(an)溶液經結晶(jing)泵引出進入旋流(liu)器、進行輕重分(fen)離(li)(li),將結晶(jing)含量提高至65%以上后(hou)送入離(li)(li)心機(ji)(ji)。離(li)(li)心機(ji)(ji)進行固液分(fen)離(li)(li),將母液分(fen)離(li)(li)回液池,硫酸(suan)銨(an)晶(jing)體在干燥(zao)系統中干燥(zao)。
2.7干燥(zao)系統(tong)
由低壓蒸氣(qi)(qi)管網來的0.8MPa、180℃蒸氣(qi)(qi)由干(gan)燥(zao)引(yin)風機牽引(yin),經蒸氣(qi)(qi)換(huan)熱(re)器(qi)換(huan)熱(re)后獲得150℃熱(re)風,用于干(gan)燥(zao)硫銨。
從離心機出來的含水量(liang)約為(wei)3%的硫銨物料(liao),經(jing)進料(liao)絞龍輸送至干(gan)(gan)燥(zao)振(zhen)動流(liu)化(hua)床內,干(gan)(gan)燥(zao)后的硫銨物料(liao)部(bu)(bu)分經(jing)過(guo)旋風除塵器收集,通過(guo)旋轉卸料(liao)閥輸送到包(bao)裝(zhuang)(zhuang)機,大部(bu)(bu)分直(zhi)接(jie)經(jing)過(guo)振(zhen)動流(liu)化(hua)床干(gan)(gan)燥(zao)機進入包(bao)裝(zhuang)(zhuang)機,進行包(bao)裝(zhuang)(zhuang)儲存。同(tong)時含有少量(liang)硫銨粉(fen)塵的干(gan)(gan)燥(zao)/冷卻廢氣經(jing)過(guo)干(gan)(gan)燥(zao)引(yin)風機加壓后排放進入脫硫塔吸收段噴淋洗滌,與脫硫塔凈煙氣同(tong)時回原煙囪排放。
3實際運(yun)行情況與設計(ji)值對比分析
根據脫硫(liu)系統SIS監控畫面截屏,整理相(xiang)關運(yun)行數據(如(ru)下表(biao))發(fa)現,2套脫硫(liu)系統都存在(zai)氨(an)逃逸偏(pian)大(da);2號(hao)脫硫(liu)塔(ta)凈煙氣出口煙溫(wen)偏(pian)高;1號(hao)塔(ta)濃縮段(duan)溫(wen)度(du)偏(pian)高;循環槽液密(mi)度(du)偏(pian)大(da);吸(xi)收塔(ta)入口粉(fen)塵濃度(du)偏(pian)大(da)等(deng)。
脫(tuo)硫(liu)系(xi)統SIS數據(ju)分析表根據(ju)現場實地查看,發現2臺脫(tuo)硫(liu)塔的原(yuan)煙(yan)(yan)道(dao)腐(fu)蝕嚴(yan)重,脫(tuo)硫(liu)塔塔壁、欄(lan)桿腐(fu)蝕嚴(yan)重,氧化空氣玻璃(li)鋼(gang)管道(dao)、濃縮(suo)區(qu)回(hui)流管道(dao)、三通磨損老化嚴(yan)重,脫(tuo)硫(liu)凈煙(yan)(yan)道(dao)腐(fu)蝕嚴(yan)重,煙(yan)(yan)囪(cong)排煙(yan)(yan)存(cun)在“氣拖尾”現象,脫(tuo)硫(liu)塔周圍(wei)下“硫(liu)銨(an)雨(yu)”等現象。
4解(jie)決措施(shi)
從脫硫系統(tong)運行情況、歷史數(shu)據及現場設備狀況分(fen)析,存在實際運行參數(shu)工(gong)況偏離設計工(gong)況的問題,測量元件不(bu)準(zhun)確,無法(fa)按照(zhao)反饋信息及時調整(zheng)工(gong)況。
吸收塔區域腐蝕(shi)泄漏嚴(yan)重的主(zhu)要(yao)(yao)因素為氨(an)(an)逃逸(yi)(yi)量偏大,在(zai)氣(qi)態氨(an)(an)和水存在(zai)的條件下與煙(yan)氣(qi)中的二(er)氧化(hua)(hua)硫(liu)(liu)和三氧化(hua)(hua)硫(liu)(liu)反(fan)應生成(cheng)了硫(liu)(liu)酸銨和亞硫(liu)(liu)酸銨固體微粒(li),在(zai)吸收塔周圍形成(cheng)酸雨現象,造成(cheng)塔壁及煙(yan)道(dao)(dao)的腐蝕(shi)。導(dao)致(zhi)氨(an)(an)逃逸(yi)(yi)偏大的主(zhu)要(yao)(yao)原因是塔內件(噴(pen)淋管道(dao)(dao)、噴(pen)嘴、氧化(hua)(hua)風(feng)管等)存在(zai)破損。
吸收(shou)區漿液的(de)噴淋覆蓋(gai)面積不均勻,導(dao)致吸收(shou)區煙(yan)氣溫度(du)高(gao),增(zeng)加了氨(an)逃逸量;氧化(hua)(hua)(hua)(hua)空氣管損壞后,亞硫酸(suan)銨溶液在(zai)氧化(hua)(hua)(hua)(hua)區的(de)氧化(hua)(hua)(hua)(hua)速率降低,通過脫硫形成(cheng)(cheng)(cheng)的(de)亞硫酸(suan)銨是不穩定(ding)的(de)化(hua)(hua)(hua)(hua)合物,如果不及時(shi)氧化(hua)(hua)(hua)(hua)成(cheng)(cheng)(cheng)穩定(ding)的(de)硫酸(suan)銨,很容易(yi)分解(jie)成(cheng)(cheng)(cheng)二(er)氧化(hua)(hua)(hua)(hua)硫和(he)氨(an)氣,造(zao)成(cheng)(cheng)(cheng)二(er)氧化(hua)(hua)(hua)(hua)硫氨(an)逃逸率同(tong)時(shi)升高(gao)。
4.1降低氨(an)逃逸率的解決措施
4.1.1選擇合理的液氣比
由于氨(an)逃逸與液(ye)氣(qi)(qi)(qi)比(bi)關(guan)系密切(qie),從抑制氨(an)逃逸的角度考慮(lv),選(xuan)擇較大的液(ye)氣(qi)(qi)(qi)比(bi),可有效降低(di)液(ye)相(xiang)(xiang)游離氨(an)含(han)量,同時使(shi)氣(qi)(qi)(qi)相(xiang)(xiang)氨(an)的含(han)量很(hen)低(di),這樣就抑制了氣(qi)(qi)(qi)溶膠的生(sheng)成。氨(an)法(fa)脫(tuo)硫一般液(ye)氣(qi)(qi)(qi)比(bi)建議采用(yong)5~10。而目前(qian)脫(tuo)硫系統實際(ji)液(ye)氣(qi)(qi)(qi)比(bi)約(yue)為3.2,故需要調整一級循環泵的漿(jiang)液(ye)流量,增大液(ye)氣(qi)(qi)(qi)比(bi)。
4.1.2提高氧化率
脫(tuo)硫(liu)(liu)(liu)后的亞(ya)硫(liu)(liu)(liu)酸銨(an)(an)(an)如果氧(yang)(yang)化不完全會(hui)造成亞(ya)硫(liu)(liu)(liu)酸銨(an)(an)(an)的逃逸,氨(an)(an)法脫(tuo)硫(liu)(liu)(liu)生(sheng)成的亞(ya)硫(liu)(liu)(liu)酸氫銨(an)(an)(an)、亞(ya)硫(liu)(liu)(liu)酸銨(an)(an)(an)是不穩(wen)定的化合物,需進一步(bu)氧(yang)(yang)化生(sheng)成穩(wen)定的硫(liu)(liu)(liu)酸銨(an)(an)(an),若缺少(shao)氧(yang)(yang)化或氧(yang)(yang)化不充(chong)分(fen),亞(ya)硫(liu)(liu)(liu)酸氫銨(an)(an)(an)、亞(ya)硫(liu)(liu)(liu)酸銨(an)(an)(an)會(hui)在(zai)一定的條件下(xia),分(fen)解為二氧(yang)(yang)化硫(liu)(liu)(liu)和氨(an)(an)氣(qi),這會(hui)造成氨(an)(an)逃逸量增加,同時二氧(yang)(yang)化硫(liu)(liu)(liu)排放超標,保證充(chong)足的氧(yang)(yang)量,實現亞(ya)硫(liu)(liu)(liu)酸銨(an)(an)(an)、亞(ya)硫(liu)(liu)(liu)酸氫銨(an)(an)(an)的充(chong)分(fen)氧(yang)(yang)化,可(ke)有效降(jiang)低氨(an)(an)逃逸率。
4.1.3控制脫硫塔出口溫(wen)度
脫硫(liu)塔(ta)內煙(yan)(yan)氣(qi)溫(wen)度(du)(du)與氨(an)逃(tao)(tao)逸率存(cun)在較大的(de)相(xiang)關性。當煙(yan)(yan)氣(qi)溫(wen)度(du)(du)高(gao)于60℃時(shi),氨(an)水會分解為氨(an)氣(qi)和水蒸汽,脫硫(liu)效率降低的(de)同時(shi),氨(an)逃(tao)(tao)逸率升高(gao),有效控制煙(yan)(yan)氣(qi)溫(wen)度(du)(du)對提高(gao)脫硫(liu)效率、降低氨(an)逃(tao)(tao)逸率有重(zhong)要的(de)影(ying)響。
4.1.4合(he)理控制氨水濃度
避免脫硫過程(cheng)中氨(an)(an)逃逸,控制(zhi)(zhi)脫硫區域氣態氨(an)(an)含量,由氣液平(ping)衡得知(zhi),氨(an)(an)水的濃(nong)度降低可(ke)以有效降低氣態氨(an)(an)的濃(nong)度。氨(an)(an)濃(nong)度建議控制(zhi)(zhi)在10%~20%范圍內(nei)。
4.1.5脫(tuo)硫塔進(jin)口噴淋(lin)
在脫硫塔煙(yan)氣(qi)進口區域設(she)置(zhi)水(shui)噴淋,三(san)氧(yang)化(hua)硫等強酸(suan)性氧(yang)化(hua)物極易(yi)溶于水(shui),噴水(shui)可以使強酸(suan)性氧(yang)化(hua)物迅速(su)溶于水(shui),從而避免(mian)氣(qi)溶膠的產生,防止(zhi)氨(an)逃逸率偏高(gao)。
4.1.6脫(tuo)硫塔出口加裝高效(xiao)除塵除霧器(qi)裝置(zhi)
脫硫(liu)系統目前設計一(yi)層除霧器,除霧效(xiao)果較差,有大量(liang)霧滴攜帶氨氣經過除霧器后(hou)大量(liang)逃(tao)逸至凈煙(yan)道(dao)及煙(yan)囪,在凈煙(yan)道(dao)形(xing)成亞硫(liu)酸氫銨,對(dui)凈煙(yan)道(dao)造成嚴重腐蝕。
當煙(yan)(yan)氣(qi)(qi)(qi)(qi)經(jing)過吸(xi)收段后(hou),煙(yan)(yan)氣(qi)(qi)(qi)(qi)中(zhong)的(de)(de)霧滴主要成(cheng)(cheng)分為(wei)漿(jiang)液(ye)液(ye)滴、凝結液(ye)滴和粉塵顆粒(li),霧滴進入高(gao)效(xiao)除塵除霧器(qi),經(jing)氣(qi)(qi)(qi)(qi)旋(xuan)(xuan)板使脫硫(liu)煙(yan)(yan)氣(qi)(qi)(qi)(qi)旋(xuan)(xuan)轉(zhuan)起來,在氣(qi)(qi)(qi)(qi)旋(xuan)(xuan)器(qi)上(shang)方形(xing)成(cheng)(cheng)氣(qi)(qi)(qi)(qi)液(ye)兩相的(de)(de)劇烈旋(xuan)(xuan)轉(zhuan)及擾動,從而使得(de)煙(yan)(yan)氣(qi)(qi)(qi)(qi)中(zhong)的(de)(de)小液(ye)滴、粉塵顆粒(li)、氣(qi)(qi)(qi)(qi)溶膠等微小顆粒(li)物相互碰撞團聚凝聚成(cheng)(cheng)大液(ye)滴,其與氣(qi)(qi)(qi)(qi)旋(xuan)(xuan)筒壁碰撞,并被氣(qi)(qi)(qi)(qi)旋(xuan)(xuan)筒壁捕獲吸(xi)收,加裝(zhuang)高(gao)效(xiao)除塵除霧器(qi)后(hou),可有效(xiao)降低氨逃(tao)逸率(lv)。
4.2氨法煙氣脫硫的(de)防腐(fu)蝕措(cuo)施
4.2.1氨法煙氣脫硫的腐蝕(shi)機理
吸收塔的(de)內部(bu)腐(fu)蝕(shi)(shi)主(zhu)要是由(you)于氨水混合物噴淋液中(zhong)過量的(de)氯化物引起(qi)的(de)點蝕(shi)(shi)和(he)煙(yan)霧(wu)沖刷造成(cheng)的(de)磨損侵蝕(shi)(shi)。含SO2的(de)煙(yan)氣(qi)會在脫硫(liu)煙(yan)氣(qi)系統的(de)各(ge)個環節都會對設備(bei)造成(cheng)腐(fu)蝕(shi)(shi)。腐(fu)蝕(shi)(shi)可能有多種(zhong)形式,主(zhu)要包括晶體(ti)腐(fu)蝕(shi)(shi)、化學腐(fu)蝕(shi)(shi)、電(dian)化學腐(fu)蝕(shi)(shi)。由(you)于氨法(fa)脫硫(liu)中(zhong)的(de)固體(ti)顆(ke)粒較少,故磨蝕(shi)(shi)幾乎不存在。
(1)結晶腐蝕
在(zai)煙氣脫硫(liu)過程(cheng)中,生(sheng)成的(de)(de)可溶性硫(liu)酸鹽(yan)或(huo)亞硫(liu)酸鹽(yan)以(yi)液相(xiang)方式(shi)滲入防(fang)腐(fu)層表(biao)面(mian)的(de)(de)孔隙中,當系統停運時(shi),在(zai)自然干(gan)燥下(xia)生(sheng)成結晶(jing)鹽(yan),結晶(jing)鹽(yan)體積膨脹后將對防(fang)腐(fu)材料內部產(chan)生(sheng)應力,破壞防(fang)腐(fu)層,特別是(shi)在(zai)干(gan)濕(shi)條件交(jiao)替(ti)作用的(de)(de)情況下(xia),腐(fu)蝕更加嚴重。
(2)化學腐蝕
煙(yan)氣中的(de)腐蝕(shi)介質在特定溫度和濕度下(xia)與(yu)金屬材料(liao)發生(sheng)(sheng)化(hua)學(xue)反應生(sheng)(sheng)成可溶性鹽(yan),導致(zhi)設備腐蝕(shi)。主要的(de)化(hua)學(xue)方程式是:
水解(jie)生產(chan)游離(li)的硫酸:

如此循環反(fan)復,使(shi)腐(fu)蝕不斷進行下(xia)去。
(3)電(dian)化(hua)學腐蝕
金(jin)屬材料與(yu)漿液及(ji)濕煙氣(qi)接(jie)觸,通過(guo)電(dian)極反(fan)應(ying)(ying)產生的(de)腐蝕(shi)導致電(dian)化學(xue)腐蝕(shi),金(jin)屬表面(mian)直接(jie)與(yu)煙氣(qi)介(jie)質發生反(fan)應(ying)(ying),在潮濕條件下,尤其在焊接(jie)焊縫處容易發生電(dian)化學(xue)腐蝕(shi),主要反(fan)應(ying)(ying)式(shi)如下:

4.2.2煙氣脫硫系統的防腐措施
(1)原煙道干濕(shi)界面材料選擇(ze)
1)不(bu)銹鋼(gang)材質。按照煙氣脫硫(liu)腐(fu)(fu)蝕介質的特性(xing),通常(chang)選用(yong)耐(nai)腐(fu)(fu)蝕不(bu)銹鋼(gang),如(ru)316L或317不(bu)銹鋼(gang)材質。這(zhe)是一類(lei)超(chao)低(di)碳(tan)和(he)低(di)碳(tan)的奧(ao)氏體不(bu)銹鋼(gang),但在氨法脫硫(liu)的實際使(shi)用(yong)效果并不(bu)理想,出現一些點蝕、縫隙(xi)腐(fu)(fu)蝕和(he)沖刷腐(fu)(fu)蝕,抗腐(fu)(fu)蝕周期較短。
2)鎳基(ji)合(he)金(jin)(jin)(jin)。鎳基(ji)合(he)金(jin)(jin)(jin)是(shi)以(yi)鎳和(he)鈷、鉬、鐵、鎢、鉻等為主要成分(fen)的連(lian)續固溶體合(he)金(jin)(jin)(jin),以(yi)蒙乃爾合(he)金(jin)(jin)(jin)和(he)哈氏(shi)合(he)金(jin)(jin)(jin)為代表(biao)。其(qi)耐腐蝕性和(he)加工性能非常好(hao),使用壽命也非常理想。
故脫硫原煙(yan)道(dao)入口(kou)干濕界面至少2m內(nei)應(ying)采用內(nei)襯(chen)2mmC276哈氏(shi)合金鋼并采用搭接焊(han)接工藝(yi)。同時吸收塔(ta)內(nei)原煙(yan)道(dao)的上方焊(han)接擋液板,擋液板要(yao)求襯(chen)C276,可防止噴淋順(shun)塔(ta)壁流入煙(yan)道(dao)內(nei)。
(2)凈煙(yan)道(dao)防腐(fu)材料選擇
1)玻(bo)璃(li)鋼材質。玻(bo)璃(li)鋼是以(yi)合(he)成(cheng)樹脂為粘合(he)劑,以(yi)玻(bo)璃(li)纖(xian)維制品作增強材料而制成(cheng)的(de),它質輕、強度(du)高(gao)、成(cheng)型工藝簡單、化學穩定性好。性能(neng)優良(liang)的(de)玻(bo)璃(li)鋼使用(yong)溫度(du)可達(da)100℃~120℃,短(duan)時(shi)可達(da)160℃,但玻(bo)璃(li)鋼容易產生加(jia)工缺陷,如氣(qi)泡、裂紋等(deng),加(jia)之煙(yan)氣(qi)脫硫條(tiao)件苛刻,安全可靠性不足。故不建議凈煙(yan)道采用(yong)玻(bo)璃(li)鋼材質。
2)橡膠襯里材質(zhi)。具有較(jiao)高的化(hua)學穩定性(xing),可(ke)耐強(qiang)(qiang)酸、有機酸、堿和鹽(yan)溶液,但對強(qiang)(qiang)氧(yang)化(hua)性(xing)介質(zhi)的化(hua)學穩定性(xing)差,使用(yong)溫度較(jiao)低,一般在65℃-100℃,溫度超過規(gui)定值后迅速受到(dao)破壞(huai),抗滲性(xing)不(bu)如玻璃(li)(li)鱗(lin)片(pian)樹脂(zhi)涂料,價格比玻璃(li)(li)鱗(lin)片(pian)樹脂(zhi)涂料高,維(wei)修工作(zuo)量(liang)大。
3)玻璃鱗(lin)片(pian)樹脂材質。玻璃鱗(lin)片(pian)樹脂涂料中(zhong)(zhong)的玻璃鱗(lin)片(pian)占組成的20%~30%(w%),其在襯層(ceng)(ceng)中(zhong)(zhong)采取和基材表(biao)面平行的方向重疊排列,只有當玻璃鱗(lin)片(pian)的厚度達(da)到要求(qiu)范(fan)圍(2~5μm)時,才能(neng)保證在襯層(ceng)(ceng)中(zhong)(zhong)有百余層(ceng)(ceng)的GF排列(1mm厚,約100層(ceng)(ceng))。
這種結構阻(zu)止(zhi)了(le)腐蝕性離子(zi)、水和氧氣等(deng)的(de)滲透,減小(xiao)了(le)樹脂硬化的(de)收縮率和殘留應力(li),縮小(xiao)了(le)涂(tu)層(ceng)(ceng)和金(jin)屬基體之間(jian)熱(re)膨脹系數的(de)差(cha)值。因此(ci)可阻(zu)止(zhi)因反復、急(ji)劇的(de)溫度變化而(er)(er)引起的(de)龜裂和剝落,增(zeng)強(qiang)(qiang)(qiang)了(le)襯層(ceng)(ceng)的(de)附著(zhu)力(li),提高了(le)襯層(ceng)(ceng)的(de)機械強(qiang)(qiang)(qiang)度、表面硬度,而(er)(er)且(qie)增(zeng)強(qiang)(qiang)(qiang)了(le)襯層(ceng)(ceng)的(de)耐磨性。故氨法脫硫凈(jing)煙(yan)道(dao)防腐建議(yi)采用(yong)此(ci)技術。
4.3降(jiang)低脫硫系統氯離子濃(nong)度措施
降低(di)脫(tuo)硫系統(tong)氯離子濃度,可(ke)有效降低(di)脫(tuo)硫系統(tong)腐蝕,延長(chang)設備使(shi)用(yong)壽命(ming)。硫酸銨(an)易溶于水,若采用(yong)廢水外排去除氯離子的方式,會導(dao)致硫酸銨(an)大量流失,造(zao)成(cheng)環境(jing)二次污染的同時(shi),又造(zao)成(cheng)資源浪費(fei)。
因此(ci)氨-硫(liu)酸(suan)銨脫硫(liu)技術(shu)不建(jian)議采用(yong)廢水外排的方(fang)式解決氯離子富集的問題,建(jian)議通過結晶的方(fang)式控制(zhi)脫硫(liu)塔內(nei)氯離子含量,這就對脫硫(liu)裝置防(fang)腐性能提出了(le)較高(gao)的要求。
燃煤電廠氨法(fa)脫(tuo)硫(liu)設施正(zheng)常運行(xing)時氯(lv)離子濃度一般為40g/L,故建議所有(you)接觸漿液(ye)的設備(bei)及管道的防腐(fu)按氯(lv)離子60g/L設計(ji)。當(dang)氯(lv)離子超過設計(ji)值時,可采用抽取漿液(ye)外(wai)部干燥等方式來(lai)控制脫(tuo)硫(liu)塔內氯(lv)離子平衡,降低裝置腐(fu)蝕風險(xian)。
5結語
根據(ju)環(huan)(huan)境保(bao)護部、國家(jia)發展(zhan)和改革委(wei)員會、國家(jia)能源局(環(huan)(huan)發〔2015〕164號)《全面實(shi)施燃(ran)煤電廠超(chao)低排放(fang)和節能改造工作方(fang)案》的通(tong)知要求:到(dao)2020年,所有(you)具備改造條(tiao)件的燃(ran)煤電廠要實(shi)現超(chao)低排放(fang)(基準氧含量6%條(tiao)件下,煙塵、二氧化硫、氮(dan)氧化物排放(fang)濃度(du)分(fen)別不(bu)高于(yu)10、35、50mg/m3)。
國家對二氧化硫、氮氧化物、煙塵等主要污染物達標排放要求日益嚴格,由于氨法脫硫技術因對不同煤種特別是高硫煤具有很強的適應性及較高的脫硫效率,因此研究并解決氨法脫硫面臨的氨逃逸、氧化率低、氯離子富集等問題,對于氨法脫硫穩定運行及超低排放具有重要意義。
山東新澤儀器有限公司根據國家要求研發的煙氣在線監測系統,可實時監測二氧化硫、氮氧化物、煙塵等主要污染物數據(ju),并與環(huan)保(bao)聯網,傳輸(shu)測(ce)量(liang)數據(ju)。lm


需求溝通傾聽客戶需求,了解用戶使用環境和現場工況
方案設計根據現場實際工況,針對性出具解決方案
合同簽訂技術和商務規范確認,簽訂合作協議
產品制作選擇最優質的元器件,嚴格按照技術協議
調試安裝現場規范安裝,靜態動態調試,分析儀運行
售后服務后續維護,持續跟進,終身維修