優質的服務流程
· quality of service processes ·

需求溝通傾聽客戶需求,了解用戶使用環境和現場工況
方案設計根據現場實際工況,針對性出具解決方案
合同簽訂技術和商務規范確認,簽訂合作協議
產品制作選擇最優質的元器件,嚴格按照技術協議
調試安裝現場規范安裝,靜態動態調試,分析儀運行
售后服務后續維護,持續跟進,終身維修

全國熱線
銷售熱線
公司地址山東濟南(nan)市槐(huai)蔭區太平河南(nan)路1567號均和云谷濟南(nan)匯智港6號樓(lou)
NOx生成(cheng)機理(li)主要有燃料(liao)型(xing)(xing)、熱力型(xing)(xing)及快速型(xing)(xing)三種。燃料(liao)型(xing)(xing)NOx約占(zhan)總NOx的80-90%;其次是熱力型(xing)(xing),主要是由于(yu)爐內局(ju)部高溫(wen)造成(cheng),也可(ke)采(cai)用適(shi)當措(cuo)施(shi)加時控(kong)制;快速型(xing)(xing)NOx生成(cheng)量(liang)很少(shao)。
(1)燃料型(xing)NOx
燃(ran)(ran)料(liao)(liao)(liao)型NOx是由(you)化(hua)(hua)學(xue)地(di)結(jie)(jie)合(he)在燃(ran)(ran)料(liao)(liao)(liao)中(zhong)(zhong)的(de)(de)(de)雜環氮(dan)(dan)(dan)(dan)化(hua)(hua)物熱分解,并與氧(yang)化(hua)(hua)合(he)而生成(cheng)的(de)(de)(de)NOx,其生成(cheng)量(liang)與燃(ran)(ran)料(liao)(liao)(liao)中(zhong)(zhong)氮(dan)(dan)(dan)(dan)的(de)(de)(de)含(han)量(liang)有很大關系,當燃(ran)(ran)燒中(zhong)(zhong)氮(dan)(dan)(dan)(dan)的(de)(de)(de)含(han)量(liang)超(chao)過0.1%時,結(jie)(jie)合(he)在燃(ran)(ran)料(liao)(liao)(liao)的(de)(de)(de)氮(dan)(dan)(dan)(dan)轉化(hua)(hua)為NOx的(de)(de)(de)量(liang)占主(zhu)要地(di)位,如煤的(de)(de)(de)含(han)氮(dan)(dan)(dan)(dan)量(liang)一般(ban)為0.5~2.5%;燃(ran)(ran)料(liao)(liao)(liao)NOx的(de)(de)(de)形(xing)(xing)成(cheng)可(ke)占生成(cheng)總量(liang)的(de)(de)(de)60%以上,燃(ran)(ran)料(liao)(liao)(liao)氮(dan)(dan)(dan)(dan)轉化(hua)(hua)為NOx量(liang)主(zhu)要取(qu)決于空(kong)氣過剩(sheng)系數(shu),空(kong)氣過剩(sheng)系數(shu)降低,NOx的(de)(de)(de)生成(cheng)量(liang)也降低,這是因(yin)為在缺氧(yang)狀態下,燃(ran)(ran)料(liao)(liao)(liao)中(zhong)(zhong)揮發(fa)出來的(de)(de)(de)氮(dan)(dan)(dan)(dan)與碳、氫競(jing)爭不足的(de)(de)(de)氧(yang),由(you)于氮(dan)(dan)(dan)(dan)缺乏競(jing)爭能力,而減少了NOx的(de)(de)(de)形(xing)(xing)成(cheng)。
(2)熱力(li)型NOx
熱力(li)型NOx的(de)生(sheng)(sheng)成(cheng)(cheng)(cheng)機理是高(gao)(gao)溫下(xia)空氣的(de)N2氧化(hua)形成(cheng)(cheng)(cheng)NO,其主成(cheng)(cheng)(cheng)速度與燃(ran)燒溫度有(you)很大(da)關系,當燃(ran)燒溫度低(di)于(yu)1400℃時(shi)熱力(li)NOx生(sheng)(sheng)成(cheng)(cheng)(cheng)速度較慢(man),當溫度高(gao)(gao)于(yu)1400℃反應明顯加快,根據阿累尼烏斯定律,反應速度按指數規律增加。
這說(shuo)明(ming),在實際爐(lu)內(nei)溫(wen)度分別不均勻(yun)的(de)情況下,局部高溫(wen)的(de)地方會(hui)生成(cheng)很多的(de)NOx,并會(hui)對整(zheng)個(ge)爐(lu)內(nei)的(de)NOx生成(cheng)量起決定(ding)性影(ying)響。熱力NOx的(de)生成(cheng)量則與空(kong)氣過剩系數有很大關系,氧濃(nong)度增(zeng)加,NOx生成(cheng)量也增(zeng)加。
當出現(xian)15%的(de)(de)過量(liang)(liang)空氣時(shi),NOx生成(cheng)量(liang)(liang)達到最大,當過量(liang)(liang)空氣超過15%時(shi),由于(yu)燃(ran)料被稀釋(shi),燃(ran)燒(shao)溫度(du)下降,反(fan)而會導致NOx生成(cheng)減少。熱(re)力NOx的(de)(de)生成(cheng)還與(yu)煙氣在(zai)高溫區(qu)的(de)(de)停留(liu)時(shi)間有關,停留(liu)時(shi)間越長,NOx越多,這是因為在(zai)爐(lu)膛燃(ran)燒(shao)溫度(du)下,NOx的(de)(de)生成(cheng)反(fan)應還未達到平衡(heng),因而NOx的(de)(de)生成(cheng)量(liang)(liang)將(jiang)隨煙氣在(zai)高溫區(qu)的(de)(de)停留(liu)時(shi)間增(zeng)(zeng)長而增(zeng)(zeng)加。
(3)快速(su)型NOx
快(kuai)速NOx是(shi)1971年Fenimore根(gen)據碳氫(qing)燃料(liao)(liao)預(yu)混火焰(yan)的(de)軸向NOx分(fen)布實(shi)驗結(jie)果(guo)提(ti)出的(de),是(shi)燃料(liao)(liao)在(zai)燃燒(shao)過程(cheng)中(zhong)(zhong)碳氫(qing)化(hua)合物分(fen)解(jie)的(de)中(zhong)(zhong)間產物N2反應(ying)(ying)生(sheng)成(cheng)(cheng)的(de)氮(dan)氧化(hua)合物,其生(sheng)成(cheng)(cheng)速度(du)極快(kuai),主要(yao)(yao)在(zai)火焰(yan)面(mian)上形成(cheng)(cheng),且(qie)生(sheng)成(cheng)(cheng)量較小,一(yi)般(ban)在(zai)5%以(yi)下,其主要(yao)(yao)反應(ying)(ying)如下:在(zai)溫度(du)低于(yu)2000K(1727℃)時,NOx主成(cheng)(cheng)主要(yao)(yao)通過CH-N2反應(ying)(ying),在(zai)不(bu)含氮(dan)的(de)碳氫(qing)燃料(liao)(liao)低溫燃燒(shao)時,需(xu)重點(dian)考慮快(kuai)速NOx的(de)生(sheng)成(cheng)(cheng)。

在煙(yan)氣凈化(hua)(hua)技(ji)(ji)(ji)術上控(kong)制NOx排(pai)放,目前主(zhu)要方(fang)法(fa)(fa)(fa)(fa)有選(xuan)擇性(xing)非催化(hua)(hua)還(huan)原SNCR、選(xuan)擇性(xing)催化(hua)(hua)還(huan)原SCR、低氮燃燒技(ji)(ji)(ji)術和(he)電子束照射法(fa)(fa)(fa)(fa)、臭氧氧化(hua)(hua)法(fa)(fa)(fa)(fa)、吸(xi)附法(fa)(fa)(fa)(fa)、氧化(hua)(hua)吸(xi)收法(fa)(fa)(fa)(fa)等。其中,SNCR、SCR,低氮燃燒,臭氧氧化(hua)(hua)法(fa)(fa)(fa)(fa)等技(ji)(ji)(ji)術已商(shang)業化(hua)(hua)。
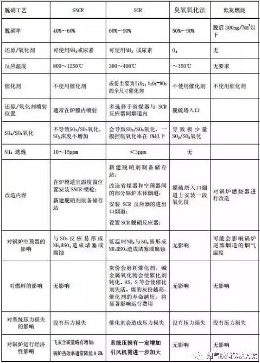
煙氣脫硝主要工藝(yi)明細表

煙氣(qi)脫硝技術繁多,對于脫硝工藝的選擇,一般遵循以下一個原則:
(1) NOx排(pai)(pai)放(fang)濃(nong)度、排(pai)(pai)放(fang)量(liang)均能(neng)滿足(zu)國家、當地有關部門的環保排(pai)(pai)放(fang)標準(zhun)要求。
(2) 技術成熟(shu),運行可靠,有良好的運行業績。
(3) 脫硝劑有可靠(kao)穩定的來源,貯存輸送方便(bian)、安全,質優(you)價(jia)廉。
(4) 能源消耗(hao)少(shao),資源消耗(hao)少(shao),運行費用低。
(5) 脫硝過程不對環(huan)境產生二次污染。
(6) 工藝系統(tong)對煤種適應性(xing)強,能夠適應燃煤含氮量(liang)在一(yi)定范(fan)圍內的變化(hua)。
(7) 脫硝裝(zhuang)置工藝簡單,布置合理,占地面積(ji)小,對電廠原(yuan)有(you)各系統影響小。
(8) 脫硝的主(zhu)要裝置和設備為國(guo)產化或能逐步(bu)實現國(guo)產化。

SCR在(zai)煙(yan)氣脫硝工藝中(zhong)的應用示意圖
電子束(shu)法、吸附(fu)法、在國(guo)內的應用業績很少,SNCR、SCR和低氮燃燒,目前國(guo)內主流的電廠應用較多的脫(tuo)硝(xiao)(xiao)方法,國(guo)內多個(ge)地市禁止新上(shang)經實踐檢驗效果不滿(man)足要(yao)求的臭氧氧化(hua)脫(tuo)硝(xiao)(xiao)、氧化(hua)法技術設(she)施。已采用臭氧氧化(hua)技術脫(tuo)硝(xiao)(xiao)的,應于2020年11月1日前逐(zhu)步(bu)完成脫(tuo)硝(xiao)(xiao)技術改(gai)造,以滿(man)足排放要(yao)求。

SNCR、SCR、臭氧氧化法和低氮燃燒對(dui)比
SNCR脫(tuo)硝(xiao)系統簡單,動改(gai)量少(shao),但脫(tuo)硝(xiao)效率較低,且對反應溫度要求較高(gao),難以適(shi)應鍋(guo)爐(lu)負荷變化,對于煤粉(fen)鍋(guo)爐(lu)脫(tuo)硝(xiao)效率很難保(bao)證(zheng),難以保(bao)證(zheng)達標排放。

臭(chou)氧(yang)(yang)氧(yang)(yang)化(hua)法利用臭(chou)氧(yang)(yang)發生器產(chan)生臭(chou)氧(yang)(yang)將NO氧(yang)(yang)化(hua)為高(gao)價態的(de)氮(dan)氧(yang)(yang)化(hua)物后,需要進一步地吸(xi)收。再通過吸(xi)收劑或者水進行脫(tuo)除NO。采(cai)用臭(chou)氧(yang)(yang)脫(tuo)硝(xiao)技術可得到較高(gao)的(de)NOX脫(tuo)除率(lv),典(dian)型的(de)脫(tuo)除范圍為50%~90%。但是,會造成環(huan)境污(wu)染,各地開始禁止使用臭(chou)氧(yang)(yang)氧(yang)(yang)化(hua)法。

SCR投資和運行費用較高;需要對鍋爐尾部受熱面做一定改造,增加引風機壓頭1000Pa左右,對鍋爐運行的影響大,動改量大,改造難度大,系統復雜;除脫硝劑運行耗費外,還需考慮催化劑更換費用。但其技術成熟,脫硝效率高,最高可達95%,目前大多數大型煤粉發電鍋爐、玻璃窯爐、各種工業窯爐均采用SCR脫硝。
山東新澤儀器有限公司是一家專業從事cems煙氣連續排放檢測系統、VOC、磨煤機、氨逃逸、環保煙氣在線監測系統及配套零部件產品研發、生產、銷售及售后服務為一體的高科技企業。我們注重用戶體驗,并且擁有豐富的產品研發經驗和專業知識,為數以千計的用戶提供最+的產品解決方案。lm


需求溝通傾聽客戶需求,了解用戶使用環境和現場工況
方案設計根據現場實際工況,針對性出具解決方案
合同簽訂技術和商務規范確認,簽訂合作協議
產品制作選擇最優質的元器件,嚴格按照技術協議
調試安裝現場規范安裝,靜態動態調試,分析儀運行
售后服務后續維護,持續跟進,終身維修