優質的服務流程
· quality of service processes ·

需求溝通傾聽客戶需求,了解用戶使用環境和現場工況
方案設計根據現場實際工況,針對性出具解決方案
合同簽訂技術和商務規范確認,簽訂合作協議
產品制作選擇最優質的元器件,嚴格按照技術協議
調試安裝現場規范安裝,靜態動態調試,分析儀運行
售后服務后續維護,持續跟進,終身維修

全國熱線
銷售熱線
公司地址山東濟(ji)南市槐蔭區太平河(he)南路(lu)1567號均和云谷濟(ji)南匯(hui)智港6號樓


目錄概覽:
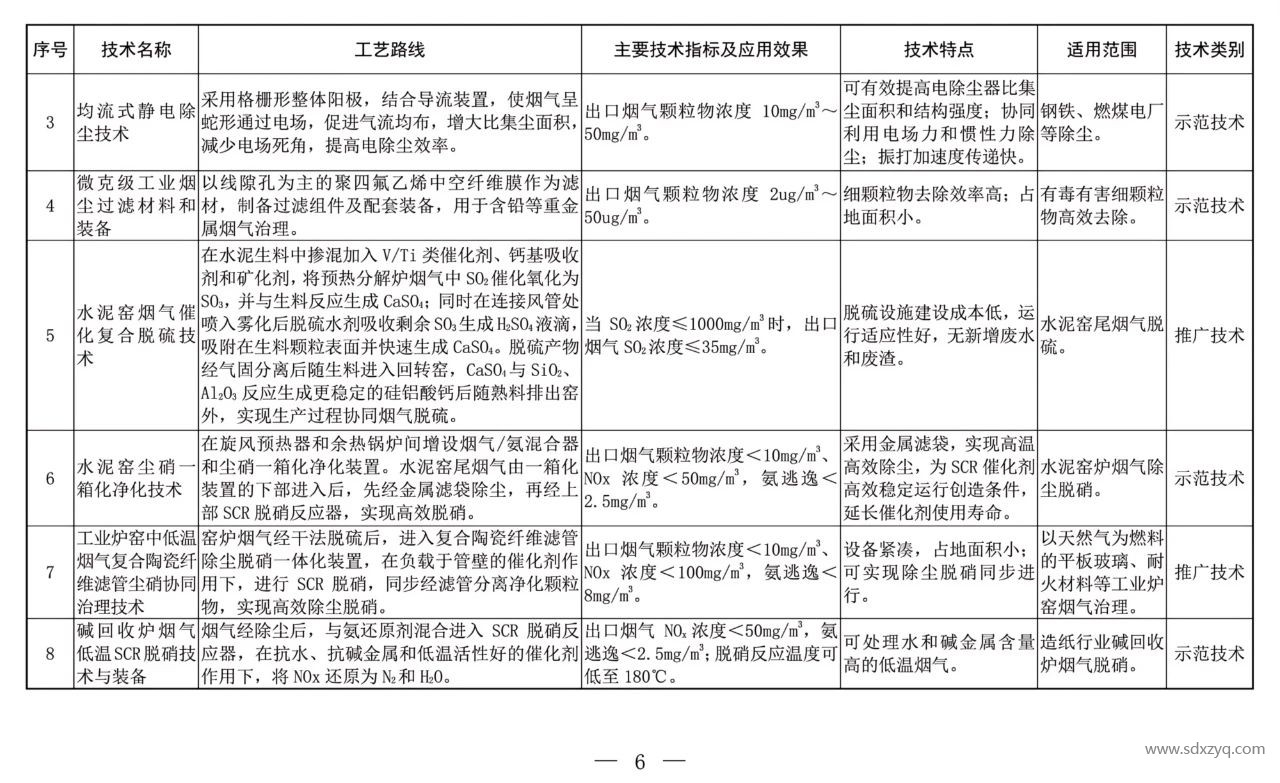
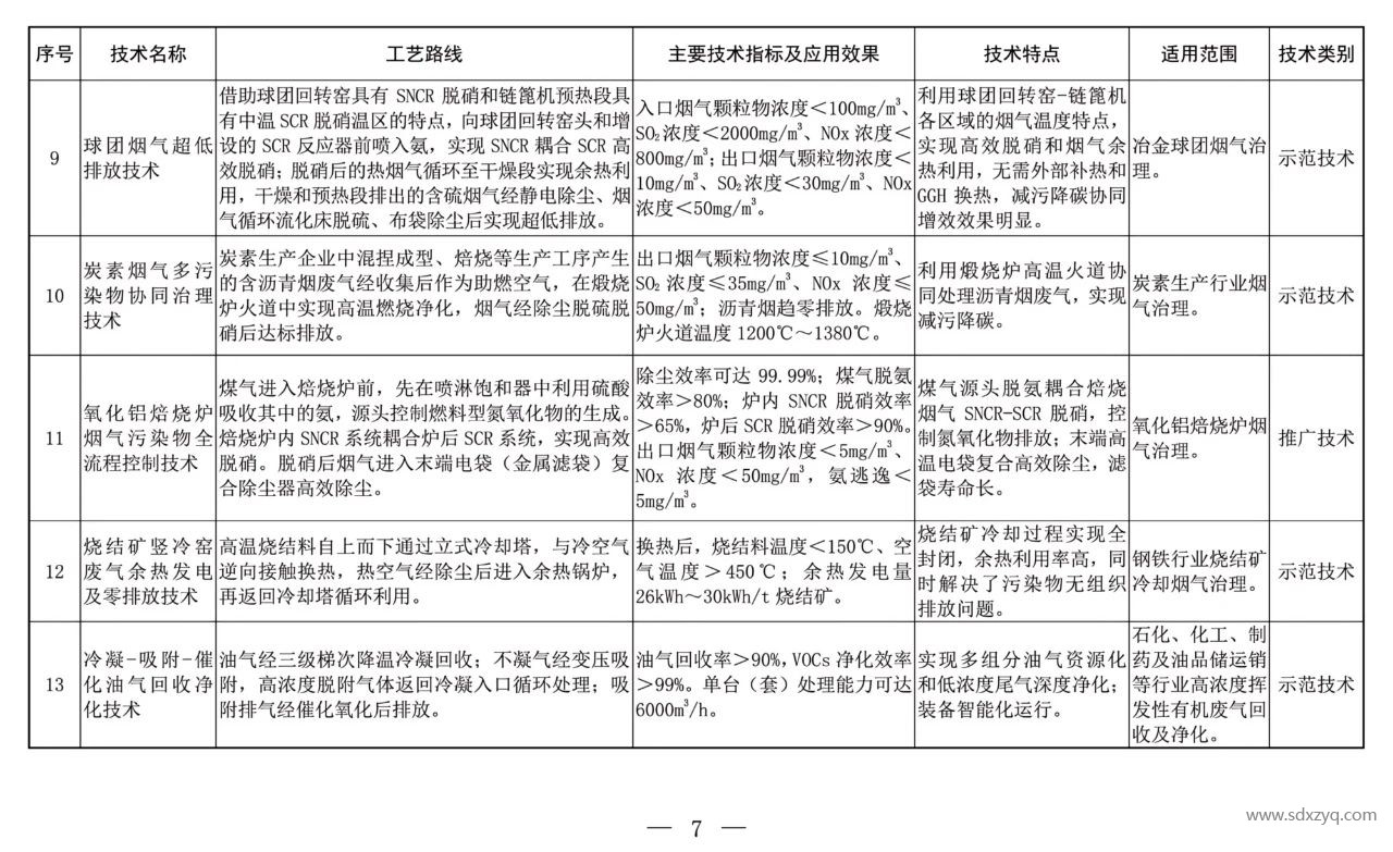
本次征求(qiu)意見(jian)的(de)《目錄(lu)》共有(you)19項(xiang)技(ji)(ji)(ji)(ji)術(shu)(shu)(shu),覆蓋了除塵、脫(tuo)硫脫(tuo)硝、VOCs治理(li)、惡臭氣(qi)體等多個大(da)(da)氣(qi)污染防(fang)治的(de)細分(fen)領(ling)域(yu)。這些技(ji)(ji)(ji)(ji)術(shu)(shu)(shu)被分(fen)為(wei)推廣(guang)技(ji)(ji)(ji)(ji)術(shu)(shu)(shu)和示范技(ji)(ji)(ji)(ji)術(shu)(shu)(shu)兩大(da)(da)類(lei),其中推廣(guang)技(ji)(ji)(ji)(ji)術(shu)(shu)(shu)6項(xiang),示范技(ji)(ji)(ji)(ji)術(shu)(shu)(shu)13項(xiang)。推廣(guang)技(ji)(ji)(ji)(ji)術(shu)(shu)(shu)指(zhi)(zhi)的(de)是那些經(jing)過實踐證明成熟可靠、治理(li)效果穩(wen)定且(qie)經(jing)濟合理(li)的(de)技(ji)(ji)(ji)(ji)術(shu)(shu)(shu),而(er)示范技(ji)(ji)(ji)(ji)術(shu)(shu)(shu)則(ze)是指(zhi)(zhi)具有(you)創新(xin)性、技(ji)(ji)(ji)(ji)術(shu)(shu)(shu)指(zhi)(zhi)標先進、治理(li)效果好,并基本達到實際工程應用(yong)水平的(de)技(ji)(ji)(ji)(ji)術(shu)(shu)(shu)。



技術亮點:
在(zai)(zai)這(zhe)些技(ji)(ji)術(shu)(shu)(shu)中(zhong),有(you)幾項特(te)別引(yin)人注(zhu)目。例如,低溫(wen)吸(xi)(xi)收-級配(pei)材料吸(xi)(xi)附油(you)氣凈化(hua)(hua)技(ji)(ji)術(shu)(shu)(shu)、空調(diao)工件表面真空除油(you)及回(hui)收利用技(ji)(ji)術(shu)(shu)(shu)被歸類為推廣技(ji)(ji)術(shu)(shu)(shu),這(zhe)意味著這(zhe)些技(ji)(ji)術(shu)(shu)(shu)已經具備(bei)了(le)廣泛(fan)的(de)應(ying)(ying)用基礎和良好的(de)市場前景。而冷凝-吸(xi)(xi)附-催(cui)化(hua)(hua)油(you)氣回(hui)收凈化(hua)(hua)技(ji)(ji)術(shu)(shu)(shu)、官能團接枝(zhi)改性(xing)纖維凈化(hua)(hua)惡臭(chou)氣體(ti)技(ji)(ji)術(shu)(shu)(shu)、生物法惡臭(chou)氣體(ti)治理(li)技(ji)(ji)術(shu)(shu)(shu)和等離子體(ti)耦合噴(pen)淋(lin)洗(xi)滌惡臭(chou)治理(li)技(ji)(ji)術(shu)(shu)(shu)被列為示范技(ji)(ji)術(shu)(shu)(shu),顯示了(le)這(zhe)些技(ji)(ji)術(shu)(shu)(shu)在(zai)(zai)創新(xin)性(xing)和應(ying)(ying)用潛力(li)上的(de)優(you)勢。
政策意義:
《目(mu)錄》的(de)(de)發(fa)布(bu)不僅是對(dui)現有(you)(you)污(wu)染防治技術的(de)(de)一次(ci)梳(shu)理,更是對(dui)未來技術發(fa)展(zhan)(zhan)方向的(de)(de)一次(ci)指引。通過鼓(gu)勵(li)和(he)推(tui)廣這些(xie)技術,可(ke)以(yi)有(you)(you)效地提(ti)(ti)高大氣污(wu)染防治的(de)(de)效率(lv)和(he)效果,同時也為相關企業和(he)研(yan)究(jiu)機(ji)構(gou)提(ti)(ti)供(gong)了政策支持和(he)市場(chang)機(ji)遇。此(ci)外(wai),這些(xie)技術的(de)(de)推(tui)廣應用還將有(you)(you)助(zhu)于(yu)實現減污(wu)降碳的(de)(de)目(mu)標,為中國實現綠色發(fa)展(zhan)(zhan)和(he)生態文明建(jian)設提(ti)(ti)供(gong)強有(you)(you)力的(de)(de)技術支撐。
公眾參與:
生(sheng)態環(huan)境(jing)(jing)部公(gong)(gong)(gong)開(kai)征求(qiu)意(yi)(yi)見的(de)(de)做法,體(ti)現了政府(fu)(fu)在環(huan)境(jing)(jing)治(zhi)理中的(de)(de)開(kai)放性(xing)和(he)(he)透明性(xing)。公(gong)(gong)(gong)眾和(he)(he)相關利益方的(de)(de)參與,不僅(jin)能(neng)夠(gou)為《目(mu)錄》的(de)(de)完善(shan)提供寶貴(gui)的(de)(de)意(yi)(yi)見和(he)(he)建(jian)議,還(huan)能(neng)夠(gou)增強公(gong)(gong)(gong)眾對環(huan)境(jing)(jing)保(bao)護的(de)(de)意(yi)(yi)識和(he)(he)參與度,形(xing)成政府(fu)(fu)、企(qi)業和(he)(he)公(gong)(gong)(gong)眾共同參與的(de)(de)環(huan)境(jing)(jing)治(zhi)理格局。
《國家污染防治(zhi)(zhi)技術指導目錄(鼓勵(li)類(lei))》的(de)發布,是(shi)中(zhong)國在大氣污染防治(zhi)(zhi)領(ling)域邁出(chu)的(de)重要一(yi)步。通過推廣和應用這些先進的(de)污染防治(zhi)(zhi)技術,我們有理由相(xiang)信,中(zhong)國的(de)空氣質量(liang)將會得(de)到(dao)持(chi)續改善,為建(jian)設美麗(li)中(zhong)國貢獻力量(liang)。


需求溝通傾聽客戶需求,了解用戶使用環境和現場工況
方案設計根據現場實際工況,針對性出具解決方案
合同簽訂技術和商務規范確認,簽訂合作協議
產品制作選擇最優質的元器件,嚴格按照技術協議
調試安裝現場規范安裝,靜態動態調試,分析儀運行
售后服務后續維護,持續跟進,終身維修